Eine ontologische Re-Interpretation offener Quantensysteme?!

antaris

Registriertes Mitglied
Ein paar Punkte zum Stand und kurzen Abriss, was in der Simulation gemacht wird. Details stehen in der Definition.



Zusammenfassung ohne Formeln (möglichst exakt):

1) Ontische Basis und Rechenobjekte

  • Ontisch wird ein einziger, statischer, unendlicher IDEAL-Graph (hier als SG-Grenzobjekt kontrollierbar angenähert, andere Substrate nicht ausgeschlossen) vorausgesetzt.
  • Alles, was die App rechnet, passiert auf einem endlichen Approximanten (Trunk). Das ist ausdrücklich ein Rechenobjekt, nicht die Ontik.

2) Subsysteme ohne Tensorprodukt

  • Ein „Subsystem“ wird nicht durch ein Hilbertraum-Tensorprodukt definiert, sondern durch eine adressierbare Zelle mit kleinem Rand (Boundary).
  • „Umgebung“ ist operational definiert: alle Freiheitsgrade außerhalb dieses Randes werden mathematisch eliminiert. Das ist kein partielles Trace über Zustände, sondern eine Eliminierung auf Operator-/Graph-Ebene (Schur-Komplement/DtN-Art).

3) Zwei Antworten derselben Zelle: lokal vs. global

Für jede betrachtete Zelle werden zwei effektive Randbeschreibungen konstruiert:

  • eine „lokale“ Antwort, in der nur das Zellinnere eliminiert wird,
  • eine „globale“ Antwort, in der alles außerhalb des Zellenrands eliminiert wird (also auch das „Außen“ im Trunk).
Damit wird die Frage operationalisiert: „Wie sehr unterscheidet sich die Zelle, wenn ich sie als Teil des Ganzen sehe, gegenüber der Zelle als isoliertes Inneres?“

4) OQS-Surrogat statt volle Zustandsdynamik

  • Aus diesen Randantworten wird deterministisch eine effektive offene Dynamik auf dem Rand konstruiert (als Kanal/Generator-Surrogat).
  • Die App simuliert dabei nicht die Zeitentwicklung einer Dichtematrix eines globalen Systems; sie arbeitet auf der Ebene der effektiv konstruierten Kanäle.

5) Mismatch als Treiber

  • Die Differenz zwischen „globaler“ und „lokaler“ Randdynamik wird durch eine wohldefinierte Entropie-artige Diskrepanz gemessen (QRE auf regularisierten Choi-Objekten).
  • Dieser Mismatch ist der zentrale „Sensor“: er sagt, wo das Subsystem durch seine Einbettung in den Rest „anders“ ist.

6) Rückkopplung auf die Geometrie über Leitwerte

  • Der gemessene Mismatch wird in ein deterministisches Feedback übersetzt, das die Leitwerte/Widerstände des Graphen aktualisiert.
  • Dadurch wird aus einem statischen IDEAL-Trunk eine dynamische REAL-Struktur: die Kanten „verstärken“ oder „schwächen“ sich entsprechend dem Mismatch-Signal.

7) Trajectories/θ: konditionierte Auswahl ohne ontischen Zufall

  • Optional gibt es eine „Trajectories/θ“-Variante: sie wählt deterministisch (aus einem internen Register) eine von mehreren möglichen Aktionsrichtungen für die lokale Rückkopplung.
  • Das ist kein physikalisches Unravelling mit intrinsischem Zufall, sondern eine deterministische Konditionierung (Tie-Fälle fallen zurück auf Erwartungsmodus). Der Zufall bleibt damit konzeptionell effektiv/epistemisch, nicht ontisch




Zur Seedbildung: abgeleitet und zell-individuell (deterministisch)

A) Was „Seed“ im Pfeiler-A-Kontext bedeutet

  • Der „Seed“ ist keine frei gewählte Startzahl und auch kein Zufallswert.
  • Er ist eine aus dem IDEAL-Trunk abgeleitete Randantwort („was sieht der Rand
    svg.image
    , wenn alles außerhalb dieses Randes eliminiert wird?“).
  • Damit ist der Seed genau der Mechanismus, der den „effektiven Einfluss der Umgebung“ auf das Subsystem deterministisch kodiert.
B) Woher der Seed kommt (globale Quelle)
  • Ausgangspunkt ist der initiale Trunk (IDEAL-Approximant) mit initialen Leitwerten/Kanten.
  • Optional wird einmalig (bei
    svg.image
    ) ein Tail-Coarse-Grain auf
    svg.image
    angewandt: Das ist eine deterministische Art, den abgeschnittenen unendlichen Tail als Anfangsrandantwort auf dem globalen Rand zu berücksichtigen. (Das ist eine Anfangsbedingung, keine laufende Zusatzdynamik.)
C) Wie der individuelle Seed pro Zelle entsteht
  • Für jede adressierbare Zelle w mit Rand
    svg.image
    wird die Umgebung nicht „simuliert“, sondern operational eliminiert:
    • „Global“: alles außer
      svg.image
      wird eliminiert → ergibt die globale Randantwort auf
      svg.image
      .
    • Diese globale Randantwort ist der abgeleitete Seed für die Zelle (im Sinne: komplett aus dem Trunk/den Leitwerten abgeleitet).
  • Weil jede Zelle anders in den Trunk eingebettet ist, ist dieser Seed im Allgemeinen zell-individuell:
    • Bei
      svg.image
      (Root/Special) bleibt die IDEAL-Symmetrie maximal erhalten -> der Graph wird am äußersten Rand
      svg.image
      approximiert, es sind keine weiteren GFreiheitsgrade darüber hinaus verfügbar.
    • Bei
      svg.image
      führt die Einbettung (und damit das eliminierte „Außen“) zu einer anderen Randantwort → individueller Seed.
D) Wofür der Seed in der App konkret benutzt wird
  • Er dient als kanonische, deterministische Initialisierung des internen Konditionierungsregisters θ im Trajectory-Modus:
    • Aus einer invarianten Signatur des Seeds (so gewählt, dass Umbenennungen/Konjugationen ihn nicht “verfälschen”) wird deterministisch ein θ pro Zelle abgeleitet.
    • Dadurch gibt es keinen ontischen Zufall, aber trotzdem zell-spezifische Konditionierung.
  • Unabhängig davon wird in jedem Update-Schritt ohnehin wieder die globale/lokale Randantwort zur Mismatch-Berechnung bestimmt; der „Seed“ ist dabei der Initialanker für die Konditionierung/Trajektorienlogik, nicht die einzige Stelle, wo DtN/Kron vorkommt.
E) Fehlerfall: Seed invalid
  • Wenn die globale Randantwort für eine Zelle nicht gültig bestimmbar ist (numerisch/strukturell), wird das seit dem Patch nicht mehr still geschluckt:
    • Es wird im Run-Report als Fehler getrackt (Seed-Init invalid),
    • der deterministische Fallback bleibt möglich (damit Läufe reproduzierbar bleiben), ist aber auditierbar.



Bei allen meinen (begrenzten und bisherigen) Testläufen gab es keine Fehler bei den Berechnungen, die zum Abbruch geführt hätten
 

antaris

Registriertes Mitglied
Wie es immer so ist mit "eigentlich total einfach"...theoretisch ja, praktisch dann doch nicht so ganz.
Auch Aristotle findet nicht immer ausreichend Lemma bzw. laufen diese nicht immer problemlos bei der Beweisprüfung durch.
Also auch ein zusätzlicher Assistent, bei dem man dennoch hinterfragen und nacharbeiten muss (also im Prinzip alles wie gehabt).

Kurzes Update zu Pillar A - Layer A

lean-Module mit ChatGPT erstellt: 63
sorry Platzhalter für aristotle: 57
Lean errors: 0 (hat ca. 30 Stunden AI-Zeit gekostet die zu beheben)
Themen in denen die lean-Module aufgeteilt sind: 14


Vorläufige .lean-Modulstruktur (in Ordner nach Themen geordnet):

REALOQS/
PillarA/
Core/
- DirichletLaplacian
- DirichletLaplacianBridge
- Gates
- Interfaces
- MatrixNorms
- NoetherHooks
- Policy
- RegionNet
- ResistanceMetric
- ResistanceMetricCanonical
Gauge/
- Connection
- Holonomy
- Transform
- YangMills
Geometry/
- DimensionHooks
Ideal/
- Foliation
- IdealSymmetryNoether
- LCPMeasure
- SpacetimePaths
- Substrate
Kinematics/
- Causality
- Clock
- DiscreteSpacetime
- FrameChange
- KinematicsHooks
- ProperTime
- ProperTimeFromMetric
- SpacetimeRegions
- SpatialMetric
- Worldline
Matter/
- DiscreteDirac
- FermionField
- Higgs
- Rep
OQS/
- DtN
- DtN_aristotle
- LiebRobinsonHook
- SplitInvariants
- SysEnv
Physics/
- EnergyFromScaleBreaking
- MassFromTailElimination
- MassFromTailEliminationDtN
- MassHook
- RelDispersionHook
- ScaleBreaking
- ScaleBreakingFaithfulness
- ScaleBreakingMismatch
RG/
- ScaleWindow
Scaffold/
- Interfaces
Symmetry/
- ApproxIsometry
- ApproxPoincare
- PoincareLorentzSplit
Topology/
- CellComplex
Update/
- ApproximationPipeline
- MismatchDriver
- MismatchFunctional
- OpObserver
- Seed
- Step
- TailEliminationDtN
- PillarA


Über diese 63 Module hinweg (Deklarationen am Zeilenanfang, ohne Kommentare). Wobei Aristotle diese Werte noch ändern wird:
  • def: 175
  • instance: 63
  • class: 13
  • structure: 9
  • inductive: 4
  • axiom: 2
  • abbrev: 0
  • example: 0



Aktuell lasse ich Aristotle die Arbeit verrichten, die Lemmata für die sorries zu finden. Wenn das durch ist, muss ich ggf. neue Fehler und Warnungen bereinigen.
Was sich aber abzeichnet ist eine netzwerkartige globale Struktur aus Querverbindungen zwischen den einzelnen Modulen, die jeweils spezielle Disziplinen bzw. Themen abdecken. Es handelt sich um ein rein abstraktes "herunterbrechen".

Pillar A wird sozusagen den harten Kern bzw. das Fundament, die Schnittstellen zu Layer B (Implementierungsschicht -> Simulation) und Layer C (mögliche Experimente) und Pillar B, C, D, ... (n Spezialisierungen, aufbauend auf Pillar A) enthalten. Ich habe das strukturell so angedacht, dass über alle (noch kommenden) Pillar hinweg ein Layer A bis C (abstrakter Formalismus, Implemnetierung/Simulation/Experimente) aufgesetzt werden kann, wobei jeder dieser Schritte ein eigenes, schon in sich leider sehr umfangreiches Vorhaben darstellt.

Umfangreiche Details, Dateien, Interpretationen usw. teile ich, wenn ich das Gefühl habe Pillar A ist soweit vollständig (das Gefühl habe ich noch nicht). Dann auch nur Pillar A - Layer A aber dafür mit jede Menge maschinengeprüfter - untereinander vernetzter - mathematischer Beweise. Möglicherweise wird sich die Anzhal der Module in Pillar A noch erhöhen.
Welche Spezialisierungen ich wann auf Pillar A aufbauten will und was diese enthalten, habe ich noch nicht entschieden. Es gibt mehrere Äste von denen aus ich weitergehen könnte aber erstmal muss ich das jetzige Vorhaben zuende bringen.
 
Zuletzt bearbeitet:

antaris

Registriertes Mitglied
Aktuell lasse ich Aristotle die Arbeit verrichten, die Lemmata für die sorries zu finden.
Während ich das nun angefangen habe, bemerkete ich, dass 1. aristotle scheinbar mit Quoten arbeitet und 2. ich die Abhängigkeiten der Module untereinander beim "aristotlen" beachten muss, da ich mir sonst alles zerschieße. Ich muss zuerst für die Module Lemmata suchen lassen, die in der "topologischen Struktur" ganz unten liegen, also selber kein anderes Modul importieren und mich dementsprechend der steoigenden Abhängigkeiten je Modul "nach oben" durcharbeiten. Danach dann direkt die Warnungen und ggf. Fehler/nicht ausfüllbare Sorries fixen und danach erst das nächste Modul

Das 1. Problem verzögert mein Vorhaben, da mit jeder Datei, die durch aristotle bearbeitet wird, die Wartezeit bis zur Bearbeitung des nächsten Moduls schnell anwächst. Nach 5 Module lag die Wartezeit schon bei knapp 2 Stunden. Möglicherweise wurde die AI aber auch nur intensiver durch andere genutzt und deswegen die Wartezeit. Das ist dann also der Preis für die kostenlose Nutzung von aristotle. Vielleicht spielt auch der zu betreibende Aufwand je Modul eine Rolle bei der Wartezeit. Der Betreiber hält sich da bedeckt.

Beim erstellen der Module mit ChatGPT musste ich mehrmals darauf hinweisen, nicht unbedingt selber die Lemmata finden zu wollen (das war schon fast wie ein Ehrgeiz, die Lemmata nicht von aristotle finden lassen zu wollen). ChatGPT kann das also prinzipiell auch und ich bin am überlegen das Ganze parallel mit ChatGPT und mit aristotle, als zwei verschiedene Zweige zu machen, um zu sehen wo/ob es auseinander läuft. Ich denke das wäre am Ende ein interessanter Vergleich und wenn es (stark) auseinander läuft, dann ist möglicherweise die gesamte Methodik (derzeit noch) für die Tonne. Andersherum wäre ein Ergebnis mit nur geringfügigen Abweichungen ein starkes Indiz, dass die Methode prinzipiell heute schon zielführend ist.

Ich habe ChatGPT5.2 die Reihenfolge ermitteln lassen. Nicht wenige Kern-Module (vor allem zum IDEAL-Substrat) sind durch ChatGPT schon aus den ersten Versuchen bewiesen und durch Lean geprüft:
  1. REALOQS/PillarA/Core/NoetherHooks.lean (1× sorry; deps_int=0, deps_trans=0; imports: —)
  2. REALOQS/PillarA/Physics/ScaleBreaking.lean (2× sorry; deps_int=0, deps_trans=0; imports: —)
  3. REALOQS/PillarA/RG/ScaleWindow.lean (1× sorry; deps_int=0, deps_trans=0; imports: —)
  4. REALOQS/PillarA/Topology/CellComplex.lean (4× sorry; deps_int=0, deps_trans=0; imports: —)
  5. REALOQS/PillarA/Core/Determinism.lean (1× sorry; deps_int=1, deps_trans=1; imports: PillarA.Core.Policy)
  6. REALOQS/PillarA/Core/DirichletLaplacian.lean (6× sorry; deps_int=1, deps_trans=1; imports: PillarA.Core.Gates)
  7. REALOQS/PillarA/Geometry/DimensionHooks.lean (3× sorry; deps_int=1, deps_trans=1; imports: PillarA.RG.ScaleWindow)
  8. REALOQS/PillarA/Physics/MassHook.lean (3× sorry; deps_int=1, deps_trans=1; imports: PillarA.Physics.ScaleBreaking)
  9. REALOQS/PillarA/Physics/RelDispersionHook.lean (1× sorry; deps_int=1, deps_trans=1; imports: PillarA.RG.ScaleWindow)
  10. REALOQS/PillarA/Symmetry/ApproxIsometry.lean (1× sorry; deps_int=1, deps_trans=1; imports: PillarA.RG.ScaleWindow)
  11. REALOQS/PillarA/Kinematics/ProperTime.lean (1× sorry; deps_int=1, deps_trans=2; imports: PillarA.Kinematics.Worldline)
  12. REALOQS/PillarA/Gauge/Transform.lean (3× sorry; deps_int=2, deps_trans=2; imports: PillarA.Topology.CellComplex, PillarA.Gauge.Connection)
  13. REALOQS/PillarA/Matter/Higgs.lean (1× sorry; deps_int=2, deps_trans=2; imports: PillarA.Matter.Rep, PillarA.Matter.FermionField)
  14. REALOQS/PillarA/OQS/DtN.lean (1× sorry; deps_int=2, deps_trans=2; imports: PillarA.OQS.SysEnv, PillarA.Core.Gates)
  15. REALOQS/PillarA/OQS/DtN_aristotle.lean (1× sorry; deps_int=2, deps_trans=2; imports: PillarA.OQS.SysEnv, PillarA.Core.Gates)
  16. REALOQS/PillarA/Symmetry/ApproxPoincare.lean (1× sorry; deps_int=2, deps_trans=2; imports: PillarA.RG.ScaleWindow, PillarA.Symmetry.ApproxIsometry)
  17. REALOQS/PillarA/Update/ApproximationPipeline.lean (7× sorry; deps_int=2, deps_trans=2; imports: PillarA.Ideal.Substrate, PillarA.Core.Policy)
  18. REALOQS/PillarA/Symmetry/PoincareLorentzSplit.lean (2× sorry; deps_int=1, deps_trans=3; imports: PillarA.Symmetry.ApproxPoincare)
  19. REALOQS/PillarA/Gauge/Holonomy.lean (4× sorry; deps_int=2, deps_trans=3; imports: PillarA.Topology.CellComplex, PillarA.Gauge.Transform)
  20. REALOQS/PillarA/Physics/ScaleBreakingMismatch.lean (3× sorry; deps_int=3, deps_trans=3; imports: PillarA.Physics.ScaleBreaking, PillarA.Update.MismatchFunctional, PillarA.Update.OpObserver)
  21. REALOQS/PillarA/Physics/ScaleBreakingFaithfulness.lean (1× sorry; deps_int=1, deps_trans=4; imports: PillarA.Physics.ScaleBreakingMismatch)
  22. REALOQS/PillarA/Gauge/YangMills.lean (1× sorry; deps_int=2, deps_trans=4; imports: PillarA.Topology.CellComplex, PillarA.Gauge.Holonomy)
  23. REALOQS/PillarA/Ideal/IdealSymmetryNoether.lean (5× sorry; deps_int=2, deps_trans=4; imports: PillarA.Ideal.Substrate, PillarA.Core.DirichletLaplacianBridge)
  24. REALOQS/PillarA/Core/ResistanceMetricCanonical.lean (3× sorry; deps_int=4, deps_trans=4; imports: PillarA.Core.ResistanceMetric, PillarA.Core.Policy, PillarA.Core.MatrixNorms, PillarA.Core.Gates)
  25. REALOQS/PillarA/Ideal/SpacetimePaths.lean (1× sorry; deps_int=3, deps_trans=5; imports: PillarA.Ideal.Foliation, PillarA.Kinematics.Worldline, PillarA.Kinematics.DiscreteSpacetime)
  26. REALOQS/PillarA/Matter/DiscreteDirac.lean (1× sorry; deps_int=5, deps_trans=5; imports: PillarA.Topology.CellComplex, PillarA.Gauge.Connection, PillarA.Gauge.Transform, PillarA.Matter.Rep, PillarA.Matter.FermionField)
  27. REALOQS/PillarA/Kinematics/ProperTimeFromMetric.lean (2× sorry; deps_int=4, deps_trans=6; imports: PillarA.Kinematics.ProperTime, PillarA.Kinematics.DiscreteSpacetime, PillarA.Kinematics.Causality, PillarA.Core.ResistanceMetric)
  28. REALOQS/PillarA/OQS/LiebRobinsonHook.lean (1× sorry; deps_int=5, deps_trans=7; imports: PillarA.Core.RegionNet, PillarA.Core.ResistanceMetric, PillarA.Kinematics.DiscreteSpacetime, PillarA.Kinematics.Causality, PillarA.RG.ScaleWindow)
  29. REALOQS/PillarA/Update/TailEliminationDtN.lean (1× sorry; deps_int=4, deps_trans=8; imports: PillarA.Update.ApproximationPipeline, PillarA.Update.MismatchFunctional, PillarA.Update.OpObserver, PillarA.OQS.DtN)
 
Zuletzt bearbeitet:

antaris

Registriertes Mitglied
Nicht wenige Kern-Module (vor allem zum IDEAL-Substrat) sind durch ChatGPT schon aus den ersten Versuchen bewiesen und durch Lean geprüft

Noch ein kleiner Zusatz:

Ich habe das Design des gesamten Ansatz aktuell so gewählt, dass das eigentliche IDEAL-Substrat in eigenständige Module ausgelagert und "der Rest" der Module über Schnittstellen damit verbunden wird. Dies bedeutet, dass einzig der IDEAL-Kern substratspezifisch, "der Rest" aber substratagnostisch aufgebaut ist. Ich habe mir diesbezüglich ein paar Gedanken für "die Zukunftssicherheit" und einer möglichen Verallgemeinerung gemacht. Die Hypothese hat schließlich viel mehr Wert, wenn damit ganze Klassen möglicher Substrate abgedeckt werden können, anstelle nur auf ein einziges ausgerichtet zu sein.
Das führt dazu, das prinzipiell jedes IFS-Fraktal als Substrat möglich ist. Wichtig ist die Verschachtelung und die Adressierung der Zellen (bzw. der simplizialen Formen), welche immer mittels Konstruktion durch IFS mitgenommen werden kann. Substratspezifische Eigenschaften, wie z.B. Symmetrien, Box-Dimensionen, spektrale Dimensionen, ... , sind dann ausschlaggebend dafür, "was am Ende bei dem Ansatz herauskommt".
Die angewandte Methodik bleibt aber immer die gleiche. Im tiefsten Kern ist die Dynamik der offenen Quantensysteme (OQS) - der explizite (Sub-)System/Umgebung Split eines (nahezu) geschlossenen Systems - der wirklich fundamentale Anker zwischen dem ontischen IDEAL und dem effektiven REAL Bild.
 
Zuletzt bearbeitet:

antaris

Registriertes Mitglied
Aktuell lasse ich Aristotle die Arbeit verrichten, die Lemmata für die sorries zu finden.
Das ist nun fertig. Insgesamt 63 lean-Module sind vollständig maschinenbewiesen. Nach anfänglicher Euphorie habe ich mich nun wieder zurückbesinnt und alles kritisch (zusammen mit ChatGPT) durchgegangen. Das Ergebnis "kann sich m.E. prinzipiell schon sehen lassen". Es rahmt das Fundament, hat aber ganz viele "offene Fadenenden", was zum einen als Schnittstellen für Layer B(, C) und die folgenden Pillar B, C, D, ... gewollt war aber zum anderen nicht wenige offene Beweislücken, im jetzigen Formalismus, von Pillar A offenbaren. Darüber hinaus ist es z.B. nicht rigoros gelungen den Kern substratagnostisch zu halten. Beide Erkenntnisse sind kein Untergang, sondern im Gegenteil eindeutige Feststellungen, welche das weitere Vorgehen konkretisieren. Die Probleme sind aus jetziger Sicht lösbar und erfordern Zeit. Der abstrakte lean code ist zu 100% maschinenlesbar. Dazu wurde es ja entwickelt und das führt dazu, dass ChatGPT viel effektiver mit den Modulen umgehen kann, als mit einem Latex/PDF mit normale Gleichungen, mit einen Haufen Text und Formatiereungen darin/dazwischen, welche zusätzlich durch die AI "verstanden und interpretiert" werden müssen. Die Eindeutigkeit der Formalisierung mittels lean ist m.E. unschlagbar und hocheffektiv.

Bezüglich der "offenen Fadenenden" handelt es sich nicht um irgendwas, das irgendwie miteinander verstrickt werden muss. Es sind viel mehr ungenutzte mathematisch-physikalische Freiheitsgrade, die mit "jeder Modul-Schicht" quasi einen exponentiellen Anstieg haben. Es ist die pure Komplexität der physikalischen bzw. der natürlichen Gesetze, mit der ich hier konfrontiert werde. An jedem neuen Fadenende bzw. neuen Freiheitsgrad, welche selbst durch bereits erfolgte Einbindung dieser Gesetze in das Modell "entstehen" können wieder darüberliegende Schichten und damit weitere Gesetze eingebunden werden. All das prinzipiell ausgehend aus reiner Kombinatorik und partieller Ordnung, sowie den ganz bewussten und expliziten Split zwischen System/Umgebung/Tail und eliminieren, sowie dem projizieren der elimierten Fadenenden/Freiheitsgrade als Randdynamik.
Das was ich sagen will ist, dass der aktuelle Stand weit jenseits von "fertig" ist aber ich glaube das ist bei der Thematik eh naturgemäß der Fall.

Falls jemand den aktuellen Stand sichten oder selber kompilieren möchte -> pn an mich

Es würde mich freuen darüber fachliche Meinungen zu hören und ChatGPT kann das sehr gut in "normale Sprache und Mathematik" übersetzen. Das längste Modul ist das DtN.lean mit über 500 Zeilen aber die meisten haben nicht so viele. Es ist also möglich sich jedes einzelne Modul ausführlich erläutern zu lassen.
Eine Interpretation des Ganzen möchte ich auch nicht abgeben, denn es ist irgendwie "einfacher" überhaupt damit zu arbeiten, wenn diese Thematik vollkommen ausgeblendet und die Lage konsequent nüchtern untersucht wird. Interpretieren kann das, wer will, jeder für sich selbst (und mit seiner AI).
 

antaris

Registriertes Mitglied
ChatGPT kann das also prinzipiell auch und ich bin am überlegen das Ganze parallel mit ChatGPT und mit aristotle, als zwei verschiedene Zweige zu machen, um zu sehen wo/ob es auseinander läuft.
Aktuell kann es übrigens, wenn überhaupt, nur ChatGPT alleine. Alle aristotled Module enthielten Warnungen, welche ChatGPT teils aufwändig fixen musste. Teils habe ich ChatGPT die sorries dann pro Modul, eins nach dem anderen, durch ChatGPT neu ausfüllen lassen. Die Wartezeit bei Aristotle hatte mich zum Schluss dann alles mit ChatGPT machen lassen, da ich nicht ewig warten wollte. Aristotle ist also eher ein kleiner Helfer, ist aber bei sehr komplexen Beweisen wohl dennoch mit der Nase vorne. Es ist also nicht sinnvoll alles mit aristotle, sondern nur "die ganz harten Nüsse" damit machen zu lassen. Letztere können aber wiederum manchmal durch ChatGPT über Zwischenbeweise aufgesplittet und das abarbeiten somit erleichtert werden. Das macht den gesamten lean-code aber wiederum komplexer als eigentlich nötig.
 

antaris

Registriertes Mitglied
Ich werde nun anfangen den code bezüglich der Substratagnostik gerade zu ziehen. Das muss als erstes rein, bevor ich weitere Module in Pillar A hinzufüge. Ich habe festgestellt, dass die mathlib ab einem gewissen Punkt vielleicht nicht mehr ausreichen wird und ggf. eigene libaries nötig werden. Mittelfristig will ich in Pillar B implementieren, was ein Zustand ist (Algebra, Zustand, Dichtematrix/positives Funktional, Kanäle) und in Pillar C welche Dynamik/thermodynamischen Sätze ihr darauf beweist (GKSL, Entropieproduktion, etc.).
Laut ChatGPT ist das noch mit den Standardmitteln lean/mathlib schwierig aber möglich und wir haben auch schon ein (wahrscheinlich noch zu grobes) todo ausgearbeitet, dass ich noch verfeinern muss und welches dann als Leitfaden dienen soll.

Ich werde hier zukünftig ab und zu den Monolog weiterführen, indem ich dann nur noch wesentliche "Fort- und/oder Rückschritte" dokumentiere.
 

ralfkannenberg

Registriertes Mitglied
Ich werde hier zukünftig ab und zu den Monolog weiterführen, indem ich dann nur noch wesentliche "Fort- und/oder Rückschritte" dokumentiere.
Hallo Antaris,

gerade Deine letzten Beiträge fand ich sehr interessant und ich würde es sehr bedauern, wenn Du diese nur noch verkürzt widergeben würdest.


Freundliche Grüsse, Ralf
 

antaris

Registriertes Mitglied
gerade Deine letzten Beiträge fand ich sehr interessant und ich würde es sehr bedauern, wenn Du diese nur noch verkürzt widergeben würdest.
Hallo Ralf,

vielen Dank für das Feedback!

Gerne behalte ich das auch ausführlicher bei. Gestern habe ich schon fast alles auf substratagnostik umgebaut aber ich dachte mir IFS Fraktale reichen für den ersten Schritt. Damit sind jede Menge Varianten möglich, inkl. denen, die noch gar nicht entdeckt worden sind. Ich habe gestern gelernt, dass es auch stochastische IFS Fraktale mit nicht eindeutiger Adressierung gibt. Diese sind im Prinzip auch denkbar, wenn ich mich nicht auf eine eindeutige Adressierung, sondern allgemeinere Eigenschaften festlege. Als Testobjekt bleiben eindeutige und deterministische IFS (meine persönliche und weltbildliche Modellentscheidung -> der deterministische/umgebungsinduzierte seed je Subsystem-Auswahl stellt effektive Stochastik) aber es wird nun auch zu mindestens ein Vergleich zwischen deterministisch/eindeutige und stochastisch/nicht-eindeutige IFS-Adressierung möglich sein, sodass letztere trotz meines Weltbildes nicht von vornherein ausgeschlossen wird (Türen offen halten).

Das ist aber tatsächlich gar nicht mehr so wichtig, denn "der Meilenstein" liegt in der Trennung zwischen dem substratspezifischen IDEAL und substratagnostischen Kern, sowie in Pillar B und C, insofern ich das wie geplant mit der AI zusammen umgesetzt bekomme. Ich bin da aber tatsächlich äußerst zuversichtlich und das Ergebnis wird dann hoffentlich eine vollständig abgeleitete (A)QFT auf iterierte Funktionenssystem (IFS) sein. :)
 
Zuletzt bearbeitet:

antaris

Registriertes Mitglied
meine persönliche und weltbildliche Modellentscheidung -> der deterministische/umgebungsinduzierte seed je Subsystem-Auswahl stellt effektive Stochastik

Das ist nicht der einzige Grund. Viel wichtiger ist, dass genau diese Annahmen tatsächlich zu einer nicht-trivialen und effektiven stochastischen REAL-Dynamik führen und das unter einfachsten Bedingungen. Es macht für mich aktuell keinen Sinn etwas fundamental stochastisches untersuchen zu wollen aber es wäre prinzipiell eine verfügbare Möglichkeit.


Sierpinski-Gasket, gesamter Graph, harmonische Einbettung der Dirichlet-Widerstandsform, L_max = 3, Zeitschritte N = 1000 (10er Schritte)

SG_full_Lmax=3_w=0_N=1000.gif


Sierpinski-Gasket, Subsystem-Zelle, harmonische Einbettung der Dirichlet-Widerstandsform, L_max = 3, Zeitschritte N = 1000 (10er Schritte)
SG_cell_Lmax=3_w=0_N=1000.gif

Später haben wir den Formalismus weiter ausgebaut und es zeigte sich z.B. ein "aufblähen" welches stoppte und in eine sich verlangsamende Relaxation überging, die bei n=750k und 50k Schrittweite noch nicht auf einen Fixpunkt zugelaufen ist. Die Berechnung hatte mehr als einen Tag gedauert und bisher habe ich noch keinen längeren Lauf gestartet. Mir hat das erscheinen der Dynamik bereits ausgereicht. Wobei es schon interessant wäre, ob die Dynamik auf einen Fixpunkt zuläuft und vor allem was passiert, wenn er erreicht wird...
 
Zuletzt bearbeitet:

antaris

Registriertes Mitglied
Die Substratagnostik ist nun für IFS voll implementiert und darüber hinaus ist Pillar A zum jetzigen Stand als final fixiert.
Ich habe das nur mit ChatGPT5.2 gemacht und es ging flüssiger, als zusätzlich mit aristotle. Ich bin dabei auf keine wiklichen Problem gestoßen.:)



Was Pillar A ist​


Ein Kernel aus wenigen, klaren Schnittstellen, der aus einer verschachtelten, diskreten Trägerstruktur (Zellen/Level) Approximanten, Rand/Tail-Elimination, Regionsnetze, Symmetrie-Hooks und Update-Pipeline-Hooks definiert – plus ein optionaler IDEAL-Adapter als konkrete Instanz.


Für Physiker: Welche Aufgaben Pillar A übernimmt​


  • Träger-/Skalenstruktur (substratagnostisch): Es wird nicht vorausgesetzt, dass das Substrat eine Mannigfaltigkeit ist. Es reicht eine hierarchische Zellstruktur (Refinement/Coarsening), um „Skalen“ und „Regionen“ zu definieren.
  • Approximant + Rand/Tail-Schnittstelle: Endliche „Ausschnitte“ (Approximanten) und ein formalisiertes Prinzip, wie die unendliche Feinstruktur (Tail) auf Randdaten projiziert wird (Tail-Elimination-Hook). Das ist der technische Kern für „effektive“ Modelle.
  • RegionNet/Ports: Regionen werden als Netzwerke mit Randports organisiert, damit spätere Lokalität/Komposition (Subsysteme koppeln/abschneiden) sauber formulierbar ist.
  • Symmetrie/Equivarianz-Hooks: Nicht „Symmetrien werden angenommen“, sondern es gibt eine Struktur, um Symmetrien als Aktionen auf Zellen/Regionen/Ports zu definieren, und Gate-Lemmas, die prüfen, ob die nötigen kovarianten Bausteine vorhanden sind.
  • Update-Pipeline-Hooks: Ein Rahmen, um aus einem Mismatch-Funktional (Abweichung/Fehlermaß) deterministisch oder seed-getrieben Updates/Schritte zu erzeugen – ohne schon eine konkrete Physik (Hamiltonian, Feldgleichungen) festzunageln.
  • Brücken zu OQS/AQFT (nur als Hooks): Es gibt definitorische Anschlussstellen (z. B. Lieb-Robinson-Hook, Presheaf/Local-Algebra-Interfaces), aber Pillar A implementiert noch nicht die volle AQFT oder GKSL-Dynamik – es stellt nur sicher, dass die Kernbegriffe später sauber andocken.

Für fortgeschrittene Laien: Intuition​


  • Stell dir ein unendlich fein verästeltes diskretes “Gewebe” vor.
  • Pillar A sagt: Wie schneide ich daraus einen endlichen Ausschnitt, wie beschreibe ich seinen Rand, wie projiziere ich den “Rest” sinnvoll auf diesen Rand, wie setze ich Regionen zusammen, und wie kann ich Updates/Symmetrien definieren, ohne schon die konkrete Physik zu fixieren?
  • Damit wird eine Art Betriebssystem-Schicht geschaffen: nicht die fertigen Anwendungen (QFT/AQFT), aber die minimalen Regeln, damit sie später konsistent laufen.

Was Pillar A ausdrücklich und vollkommen bewusst nicht ist​


  • Keine vollständige Feldtheorie, keine vollständige GKSL/LvN-Implementierung auf dem unendlichen Objekt, keine phänomenologische Anpassung






Es ist die saubere, maschinengeprüfte Definitions- und Schnittstellenbasis.
 
Zuletzt bearbeitet:

antaris

Registriertes Mitglied
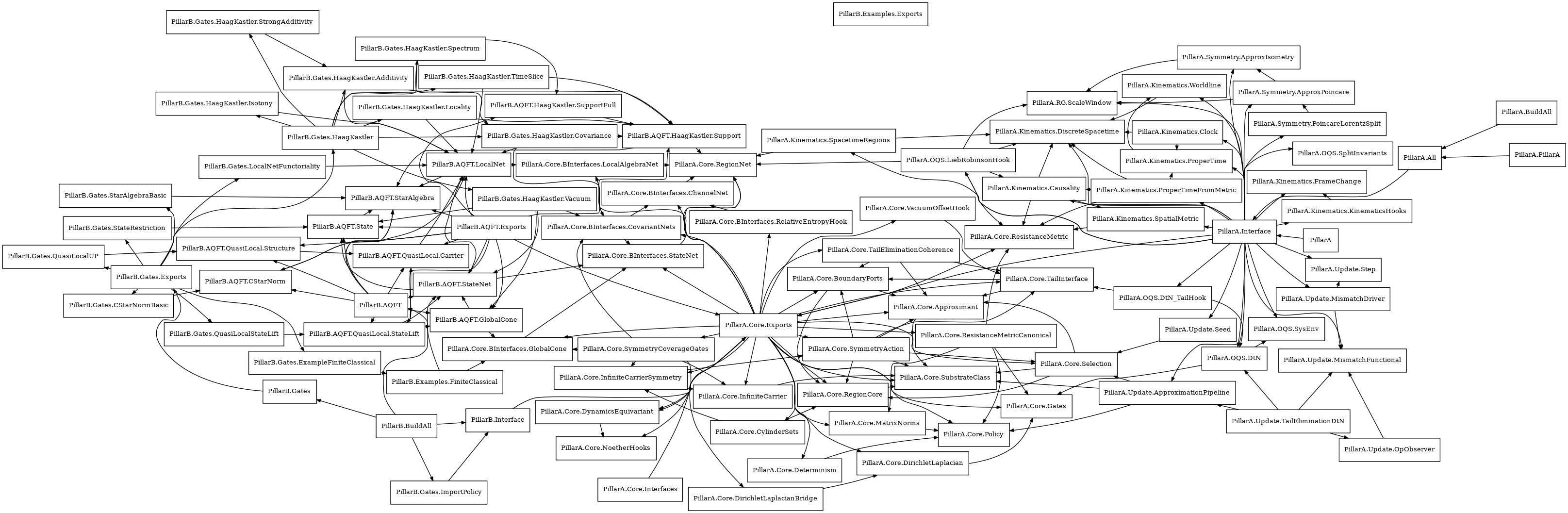
REAL-OQS – Pillar A v0.0222 final: Bestandsaufnahme

Datenbasis

- Quelle: `REALOQS_v0.0222_Pillar_A_final.zip`
- SHA-256: `12bfc2632ecfbaa400805e6eede80ae6b24626980625a62de3357185ee4a8dff`
- Pillar-A-Module: 96 (Lean), der Build läuft ohne error
- 5309 Zeilen Lean-Code ohne Kommentare
- Externe Imports in Pillar A: ausschließlich Mathlib

Entry Points / Import-Konvention
- Kanonischer Einstieg: `import REALOQS.PillarA` → importiert `REALOQS.PillarA.Interface`
- Schmale API: `REALOQS.PillarA.Interface` → `Core.Exports` + `Update.*` + `OQS.*` + `RG.ScaleWindow` + `Symmetry.*` + `Kinematics.*`
- Heavy Umbrella: `REALOQS.PillarA.All` → `Interface` + `Ideal.Adapter.*` + `Topology.CellComplex` + `Gauge.*` + `Matter.*` + `Physics.*` + `Geometry.DimensionHooks` + `Scaffold.All`
- `REALOQS.PillarA.PillarA` → forwardet auf `REALOQS.PillarA.All` (heavy)

Kategorien (Anzahl Module)
- Entry: 4
- Core: 26
- Core.BInterfaces: 6
- Update: 7
- OQS: 5
- RG: 1
- Symmetry: 3
- Kinematics: 10
- Topology: 1
- Gauge: 4
- Matter: 4
- Physics: 8
- Geometry: 1
- Ideal: 14
- Scaffold: 2

Kategorie-Abhängigkeiten (aggregiert; nur interne Imports)
- Core importiert: Core (60), Core.BInterfaces (8)
- Core.BInterfaces importiert: Core.BInterfaces (5), Core (3)
- Entry importiert: Kinematics (10), Ideal (9), Physics (8), OQS (5), Update (5), Gauge (4), Matter (4), Entry (3), Symmetry (3), Core (1), Geometry (1), RG (1), Scaffold (1), Topology (1)
- Gauge importiert: Topology (4), Gauge (3)
- Geometry importiert: RG (1)
- Ideal importiert: Ideal (16), Core (6), Kinematics (2), Update (1)
- Kinematics importiert: Kinematics (11), Core (4)
- Matter importiert: Matter (5), Gauge (2), Topology (1)
- OQS importiert: Core (3), Kinematics (2), OQS (1), RG (1)
- Physics importiert: Physics (8), Update (2), RG (1)
- Scaffold importiert: Kinematics (10), Physics (8), Core (7), Update (6), Gauge (4), Ideal (4), Matter (4), OQS (3), Symmetry (2), Geometry (1), RG (1), Scaffold (1), Topology (1)
- Symmetry importiert: RG (2), Symmetry (2)
- Update importiert: Update (6), Core (4), OQS (1)


Netzwerk-Hubs (Importgraph)
Top In-Degree (direkt importiert)
- REALOQS.PillarA.Kinematics.DiscreteSpacetime: 9
- REALOQS.PillarA.Core.SubstrateClass: 8
- REALOQS.PillarA.Topology.CellComplex: 7
- REALOQS.PillarA.RG.ScaleWindow: 7
- REALOQS.PillarA.Core.ResistanceMetric: 7
- REALOQS.PillarA.Core.RegionNet: 7
- REALOQS.PillarA.Ideal.Substrate: 7
- REALOQS.PillarA.Core.Approximant: 6
- REALOQS.PillarA.Matter.Rep: 5
- REALOQS.PillarA.Update.MismatchFunctional: 5
- REALOQS.PillarA.Core.RegionCore: 5
- REALOQS.PillarA.Core.Policy: 5
- REALOQS.PillarA.Core.TailInterface: 5
- REALOQS.PillarA.Gauge.Connection: 4
- REALOQS.PillarA.Gauge.Transform: 4


Top Out-Degree (importiert direkt viele Module)
- REALOQS.PillarA.Scaffold.All: 51
- REALOQS.PillarA.Core.Exports: 30
- REALOQS.PillarA.All: 29
- REALOQS.PillarA.Interface: 25
- REALOQS.PillarA.Core.SymmetryAction: 6
- REALOQS.PillarA.Core.SymmetryCoverageGates: 5
- REALOQS.PillarA.Matter.DiscreteDirac: 5
- REALOQS.PillarA.OQS.LiebRobinsonHook: 5
- REALOQS.PillarA.Core.ResistanceMetricCanonical: 4
- REALOQS.PillarA.Ideal.IdealSymmetryNoether: 4
 

antaris

Registriertes Mitglied
Details zu Hub-Modulen (Deklarationen + direkte Abhängigkeiten)
• REALOQS.PillarA.All — Forwarder/Import-only. Abhängigkeiten: 29 intern (REALOQS.PillarA.Interface, REALOQS.PillarA.Ideal.Adapter.Substrate, REALOQS.PillarA.Ideal.Adapter.SubstrateInstance, REALOQS.PillarA.Ideal.Adapter.InfiniteCarrierInstance, REALOQS.PillarA.Ideal.Adapter.Seed, REALOQS.PillarA.Ideal.Adapter.Foliation …).
• REALOQS.PillarA.Core.Approximant — Strukturen: Approximant; Defs: card, full, refine, coarsen; Instanzen: (+1 anonyme); Theoreme: coe_cells. Abhängigkeiten: 1 intern (REALOQS.PillarA.Core.SubstrateClass).
• REALOQS.PillarA.Core.Exports — Forwarder/Import-only. Abhängigkeiten: 30 intern (REALOQS.PillarA.Core.SubstrateClass, REALOQS.PillarA.Core.Approximant, REALOQS.PillarA.Core.TailInterface, REALOQS.PillarA.Core.RegionCore, REALOQS.PillarA.Core.RegionNet, REALOQS.PillarA.Core.RegionNetBasics …).
• REALOQS.PillarA.Core.Policy — Strukturen: UpdatePolicy, TailPolicy; Defs: validate, isDeterministic, isCanonical, supportsTail, supportsSymmetry, supportsEmbedding; Instanzen: (+1 anonyme); Theoreme: validate_isDeterministic, validate_isCanonical. Abhängigkeiten: 3 intern (REALOQS.PillarA.Core.SubstrateClass, REALOQS.PillarA.Core.Approximant, REALOQS.PillarA.Core.TailInterface).
• REALOQS.PillarA.Core.RegionCore — Strukturen: Region; Defs: cells, refine, coarsen, isEmpty, subset; Theoreme: subset_refl, subset_trans. Abhängigkeiten: 1 intern (REALOQS.PillarA.Core.SubstrateClass).
• REALOQS.PillarA.Core.RegionNet — Strukturen: RegionNet; Defs: nodes, edges, ports, restrict, refine, coarsen; Theoreme: nodes_subset, ports_subset. Abhängigkeiten: 2 intern (REALOQS.PillarA.Core.SubstrateClass, REALOQS.PillarA.Core.RegionCore).
• REALOQS.PillarA.Core.ResistanceMetric — Strukturen: ResistanceMetric; Defs: dist, resist, isPseudoMetric, isMetric; Theoreme: dist_self, dist_comm, dist_triangle. Abhängigkeiten: 1 intern (REALOQS.PillarA.Core.RegionNet).
• REALOQS.PillarA.Core.SymmetryAction — Strukturen: SymmetryAction, TailEliminationEquivariant, UpdateKernelEquivariant; Defs: actRegion, actApproximant, actBoundaryPorts, SelectorEquivariant. Abhängigkeiten: 6 intern (REALOQS.PillarA.Core.SubstrateClass, REALOQS.PillarA.Core.RegionCore, REALOQS.PillarA.Core.Approximant, REALOQS.PillarA.Core.BoundaryPorts, REALOQS.PillarA.Core.Selection, REALOQS.PillarA.Core.TailInterface).
• REALOQS.PillarA.Core.SymmetryCoverageGates — Theoreme: has_covariant_nets, has_global_cone, has_dynamics_equivariant, has_infinite_carrier, has_infinite_carrier_symmetry, has_covariant_nets_core, has_global_cone_core, has_dynamics_equivariant_core. Abhängigkeiten: 5 intern (REALOQS.PillarA.Core.InfiniteCarrier, REALOQS.PillarA.Core.InfiniteCarrierSymmetry, REALOQS.PillarA.Core.BInterfaces.CovariantNets, REALOQS.PillarA.Core.BInterfaces.GlobalCone, REALOQS.PillarA.Core.DynamicsEquivariant).
• REALOQS.PillarA.Core.SubstrateClass — Typeclasses: Substrate, DeterministicSubstrate; Defs: ParentRel, ChildRel, refineSet, coarsenSet; Theoreme: refineSet_mono, coarsenSet_mono, parent_mem_parents. Abhängigkeiten: 0 intern (—).
• REALOQS.PillarA.Core.TailInterface — Typeclasses: TailElimination; Defs: tail, boundaryProjection, hasTail, isCanonical; Theoreme: hasTail_tail, isCanonical_boundaryProjection. Abhängigkeiten: 2 intern (REALOQS.PillarA.Core.SubstrateClass, REALOQS.PillarA.Core.Approximant).
• REALOQS.PillarA.Gauge.Connection — Strukturen: Connection; Defs: onEdge, onPath, restrict, refine; Theoreme: onPath_nil, onPath_cons. Abhängigkeiten: 2 intern (REALOQS.PillarA.Topology.CellComplex, REALOQS.PillarA.Gauge.Transform).
• REALOQS.PillarA.Gauge.Transform — Strukturen: GaugeTransform; Defs: actOnConn, compose, inverse; Theoreme: compose_assoc, inverse_left, inverse_right. Abhängigkeiten: 1 intern (REALOQS.PillarA.Topology.CellComplex).
• REALOQS.PillarA.Ideal.Substrate — Typeclasses: IdealSubstrate; Defs: addr, children, parents, root; Instanzen: (+1 anonyme). Abhängigkeiten: 1 intern (REALOQS.PillarA.Core.SubstrateClass).
• REALOQS.PillarA.Ideal.IdealSymmetryNoether — Theoreme: noether_identity, symmetry_preserves_action, symmetry_preserves_energy, symmetry_preserves_mass. Abhängigkeiten: 4 intern (REALOQS.PillarA.Ideal.Substrate, REALOQS.PillarA.Ideal.Symmetry, REALOQS.PillarA.Physics.EnergyFromScaleBreaking, REALOQS.PillarA.Physics.MassFromTailElimination).
• REALOQS.PillarA.Interface — Forwarder/Import-only. Abhängigkeiten: 25 intern (REALOQS.PillarA.Core.Exports, REALOQS.PillarA.Update.Seed, REALOQS.PillarA.Update.Step, REALOQS.PillarA.Update.MismatchFunctional, REALOQS.PillarA.Update.MismatchDriver, REALOQS.PillarA.Update.ApproximationPipeline …).
• REALOQS.PillarA.Kinematics.DiscreteSpacetime — Strukturen: DiscreteSpacetime; Defs: timeStep, neighbors, causalPast, causalFuture, slices; Theoreme: neighbors_symm, slice_disjoint. Abhängigkeiten: 2 intern (REALOQS.PillarA.Kinematics.FrameChange, REALOQS.PillarA.Kinematics.Causality).
• REALOQS.PillarA.Matter.DiscreteDirac — Strukturen: DiscreteDirac; Defs: gamma, diracOp, action; Theoreme: action_gauge_invariant. Abhängigkeiten: 5 intern (REALOQS.PillarA.Matter.Rep, REALOQS.PillarA.Matter.FermionField, REALOQS.PillarA.Gauge.Connection, REALOQS.PillarA.Gauge.Holonomy, REALOQS.PillarA.Topology.CellComplex).
• REALOQS.PillarA.Matter.Rep — Strukturen: Rep; Defs: dim, mul, one, inv; Theoreme: mul_assoc, one_mul, mul_one. Abhängigkeiten: 0 intern (—).
• REALOQS.PillarA.OQS.LiebRobinsonHook — Defs: hasLRBound, LRVelocity, LRDecay; Theoreme: lr_bound_mono, lr_velocity_nonneg. Abhängigkeiten: 5 intern (REALOQS.PillarA.OQS.SysEnv, REALOQS.PillarA.Core.RegionNet, REALOQS.PillarA.Core.RegionNetBasics, REALOQS.PillarA.Core.DynamicsHook, REALOQS.PillarA.Core.Policy).
• REALOQS.PillarA.RG.ScaleWindow — Strukturen: ScaleWindow; Defs: contains, comp, intersect, normalize; Theoreme: contains_refl. Abhängigkeiten: 0 intern (—).
• REALOQS.PillarA.Scaffold.All — Forwarder/Import-only. Abhängigkeiten: 51 intern (REALOQS.PillarA.Kinematics.Worldline, REALOQS.PillarA.Kinematics.ProperTime, REALOQS.PillarA.Kinematics.Clock, REALOQS.PillarA.Kinematics.DiscreteSpacetime, REALOQS.PillarA.Kinematics.SpacetimeRegions, REALOQS.PillarA.Kinematics.SpatialMetric …).
• REALOQS.PillarA.Topology.CellComplex — Strukturen: CellComplex; Defs: cells, boundary, coboundary, orientedEdges; Theoreme: boundary_boundary. Abhängigkeiten: 0 intern (—).
• REALOQS.PillarA.Update.MismatchFunctional — Defs: mismatch, mismatchLocal, mismatchGlobal, isWellDefined; Theoreme: mismatch_nonneg, mismatch_eq_zero_iff. Abhängigkeiten: 2 intern (REALOQS.PillarA.Core.Approximant, REALOQS.PillarA.Core.RegionNet).
• REALOQS.PillarA.Update.MismatchDriver — Strukturen: MismatchDriver; Defs: drive, schedule, step; Theoreme: schedule_valid. Abhängigkeiten: 3 intern (REALOQS.PillarA.Update.MismatchFunctional, REALOQS.PillarA.Update.Step, REALOQS.PillarA.Core.Policy).
 

antaris

Registriertes Mitglied
Module nach Kategorie (vollständig; nur Namen)

- REALOQS.PillarA
- REALOQS.PillarA.All
- REALOQS.PillarA.Interface
- REALOQS.PillarA.PillarA
- REALOQS.PillarA.Core.Approximant
- REALOQS.PillarA.Core.BoundaryPorts
- REALOQS.PillarA.Core.BoundaryPortsProps
- REALOQS.PillarA.Core.CylinderSets
- REALOQS.PillarA.Core.DynamicsEquivariant
- REALOQS.PillarA.Core.DynamicsHook
- REALOQS.PillarA.Core.FiniteApproximant
- REALOQS.PillarA.Core.InfiniteCarrier
- REALOQS.PillarA.Core.InfiniteCarrierSymmetry
- REALOQS.PillarA.Core.Interfaces_old
- REALOQS.PillarA.Core.Policy
- REALOQS.PillarA.Core.RegionCore
- REALOQS.PillarA.Core.RegionNet
- REALOQS.PillarA.Core.RegionNetBasics
- REALOQS.PillarA.Core.RegionNetEmbedding
- REALOQS.PillarA.Core.RegionNetProps
- REALOQS.PillarA.Core.ResistanceMetric
- REALOQS.PillarA.Core.ResistanceMetricCanonical
- REALOQS.PillarA.Core.Selection
- REALOQS.PillarA.Core.SubstrateClass
- REALOQS.PillarA.Core.SymmetryAction
- REALOQS.PillarA.Core.SymmetryCoverageGates
- REALOQS.PillarA.Core.TailInterface
- REALOQS.PillarA.Core.UpdateKernel
- REALOQS.PillarA.Core.UpdateKernelHooks
- REALOQS.PillarA.Core.Wiring
- REALOQS.PillarA.Core.BInterfaces.CovariantNets
- REALOQS.PillarA.Core.BInterfaces.GlobalCone
- REALOQS.PillarA.Core.BInterfaces.InfiniteEvolutions
- REALOQS.PillarA.Core.BInterfaces.LocalAlgebras
- REALOQS.PillarA.Core.BInterfaces.Presheaf
- REALOQS.PillarA.Core.BInterfaces.SplitInvariants
- REALOQS.PillarA.Update.ApproximationPipeline
- REALOQS.PillarA.Update.MismatchDriver
- REALOQS.PillarA.Update.MismatchFunctional
- REALOQS.PillarA.Update.Seed
- REALOQS.PillarA.Update.Step
- REALOQS.PillarA.Update.TailElimination
- REALOQS.PillarA.Update.TailEliminationDtN
- REALOQS.PillarA.OQS.DtN
- REALOQS.PillarA.OQS.DtN_TailHook
- REALOQS.PillarA.OQS.LiebRobinsonHook
- REALOQS.PillarA.OQS.SplitInvariants
- REALOQS.PillarA.OQS.SysEnv
- REALOQS.PillarA.RG.ScaleWindow
- REALOQS.PillarA.Symmetry.ApproxIsometry
- REALOQS.PillarA.Symmetry.ApproxPoincare
- REALOQS.PillarA.Symmetry.PoincareLorentzSplit
- REALOQS.PillarA.Kinematics.Causality
- REALOQS.PillarA.Kinematics.Clock
- REALOQS.PillarA.Kinematics.DiscreteSpacetime
- REALOQS.PillarA.Kinematics.FrameChange
- REALOQS.PillarA.Kinematics.KinematicsHooks
- REALOQS.PillarA.Kinematics.ProperTime
- REALOQS.PillarA.Kinematics.ProperTimeFromMetric
- REALOQS.PillarA.Kinematics.SpacetimeRegions
- REALOQS.PillarA.Kinematics.SpatialMetric
- REALOQS.PillarA.Kinematics.Worldline
- REALOQS.PillarA.Topology.CellComplex
- REALOQS.PillarA.Gauge.Connection
- REALOQS.PillarA.Gauge.Holonomy
- REALOQS.PillarA.Gauge.Transform
- REALOQS.PillarA.Gauge.YangMills
- REALOQS.PillarA.Matter.DiscreteDirac
- REALOQS.PillarA.Matter.FermionField
- REALOQS.PillarA.Matter.Higgs
- REALOQS.PillarA.Matter.Rep
- REALOQS.PillarA.Physics.EnergyFromScaleBreaking
- REALOQS.PillarA.Physics.MassFromTailElimination
- REALOQS.PillarA.Physics.MassFromTailEliminationDtN
- REALOQS.PillarA.Physics.MassHook
- REALOQS.PillarA.Physics.RelDispersionHook
- REALOQS.PillarA.Physics.ScaleBreaking
- REALOQS.PillarA.Physics.ScaleBreakingFaithfulness
- REALOQS.PillarA.Physics.ScaleBreakingMismatch
- REALOQS.PillarA.Geometry.DimensionHooks
- REALOQS.PillarA.Ideal.Adapter.Foliation
- REALOQS.PillarA.Ideal.Adapter.IdealSymmetryNoether
- REALOQS.PillarA.Ideal.Adapter.InfiniteCarrierInstance
- REALOQS.PillarA.Ideal.Adapter.LCPMeasure
- REALOQS.PillarA.Ideal.Adapter.RegionNetEmbedding
- REALOQS.PillarA.Ideal.Adapter.Seed
- REALOQS.PillarA.Ideal.Adapter.SpacetimePaths
- REALOQS.PillarA.Ideal.Adapter.Substrate
- REALOQS.PillarA.Ideal.Adapter.SubstrateInstance
- REALOQS.PillarA.Ideal.Foliation
- REALOQS.PillarA.Ideal.IdealSymmetryNoether
- REALOQS.PillarA.Ideal.Seed
- REALOQS.PillarA.Ideal.SpacetimePaths
- REALOQS.PillarA.Ideal.Substrate
- REALOQS.PillarA.Scaffold.All
- REALOQS.PillarA.Scaffold.Interfaces
 

antaris

Registriertes Mitglied
Pillar A ist so konzeptioniert, dass darauf aufbauend jetzt konkret in Pillar B die AQFT C*-Algebra, in Pillar C die volle OQS und in Pillar D aus B + C die TI/Thermodynamik eingeführt werden kann. Als weitere, sehr langfristige Ziele (Pillar > D) wird dann z.B. aus der OQS + Widerstandsmetrik + Skalenfenster + Thermodynamik (entropischer Zugang zur Gravitation), Standardmodell (Materie), Kosmologie und ggf. alternative Betrachtungen zu simplicial complexe/LQG/CS/CDT/.... bestehen.

Die AI hat sich schon beschwert, dass B-D in lean möglich ist aber nicht einfach werden wird. Letzteres habe ich aber auch in Gänze nicht anders erwartet.


Mapping: Masterplan → aktueller Stand (Pillar A v0.0222)​

Leitprinzipien​

  • Substratagnostischer Kernel als Default ist umgesetzt: REALOQS.PillarA.Interface importiert keine IDEAL-Adapter und keine Gauge/Matter/Physics/Topology-Scaffolds; diese liegen im Heavy-Umbrella REALOQS.PillarA.All.
  • No “sorry/admit” im Code: In REALOQS/PillarA/**.lean sind nach Kommentar-/Docstring-Strip keine sorry/admit-Tokens im Code vorhanden.
  • “Gates/Contracts statt Axiome” ist bereits als Muster angelegt: explizite Interface-Module (Core.BInterfaces.*) + Gate-/Hook-Module (Core.Gates, Core.DynamicsEquivariant, Core.SymmetryCoverageGates, OQS.LiebRobinsonHook, etc.).

M0 — „Pillar A Closure“​

Status: erreicht (als Kernel/Handshake-Schicht).

  • Kanonischer Einstieg: import REALOQS.PillarA → forwardet auf REALOQS.PillarA.Interface
  • Heavy Dev-Umbrella: REALOQS.PillarA.All
  • B/C-Handoff-Interfaces sind vorhanden: Core.BInterfaces.{LocalAlgebraNet, StateNet, ChannelNet, RelativeEntropyHook, GlobalCone, CovariantNets}

M1 — Pillar B: AQFT-Minimal (quasilokale Algebra + Zustände)​

B0 — “Concrete Net Layer” (von Interfaces zu echten Strukturen)​

Arbeitsblöcke:

  1. Algebra-Carrier konkretisieren
    • Entscheidung: C*-Algebra als Default (wie im Masterplan), aber minimal beginnen:
      • Phase B0a: *-Algebra + Norm-/Topologie als optionaler Add-on
      • Phase B0b: C*-Algebra-Instanz (falls Mathlib-Last tragbar)
  2. State-Struktur konkretisieren
    • Zustände als positive normierte Funktionale (oder als separater “StateClass” über Algebren).
  3. Functoriality-Gates
    • Isotonie/Komposition/Identität der Inklusionsmorphismen maschinenprüfbar.
DoD:

  • Ein PillarB.AQFT.Gates.Basic-Modul, das für ein Minimalmodell alle Funktorialitätsgesetze beweist.
  • Mindestens eine konkrete Instanz (z.B. endlichdimensionales Modell auf Approximanten), um die Interfaces nicht nur abstrakt zu lassen.

B1 — Quasilokale Algebra (Induktivlimit)​

Arbeitsblöcke:

  • Definition eines quasilokalen Objekts als “kolimit-artige” Konstruktion (zunächst minimal: Träger + Einbettungen + Universalproperty als Gate-Interface).
  • Lift der Zustände und ihrer Kompatibilität auf die quasilokale Ebene.
  • Optional: GNS-Hook als Interface (kein Vollausbau nötig).
DoD:

  • PillarB.AQFT.QuasiLocal + PillarB.AQFT.Gates.QuasiLocal (Universalproperty/Kompatibilitätsgates).
  • Ein Beispiel, das lokal → quasilokal wirklich kompiliert und benutzt werden kann.

B2 — Optionale Haag–Kastler-Module (keine Pflicht in B0/B1)​

Arbeitsblöcke:

  • Locality als optionales Modul: benötigt eine “kausal-disjunkt”-Relation auf Regionen (Interface).
  • Additivität/Split-Property nur als separate Gates (später).
DoD:

  • Module existieren, sind importierbar, aber nicht Teil der Core-DoD.

M2 — Pillar C: OQS-Minimal (Nicht-Markov default, Markov optional)​

C0 — Kanäle: von “ChannelNet” zu CPTP/unital-CP (zweistufig)​

Arbeitsblöcke:

  1. Abstrakte CPTP-Struktur
    • Definiere CPTPChannelNet als Verfeinerung von ChannelNet (Properties als Felder/Gates).
  2. Mindestens ein beweisbares Modell
    • Realistisch startfähig (ohne großen Functional-Analysis-Stack): zunächst klassischer CPTP-Fall (stochastische Kanäle auf Verteilungen) als “Proof of Infrastructure”.
    • Danach: quantum-finitdim (Dichtematrizen/Kraus) als separates Projektstück, falls Mathlib-Support ausreicht.
DoD:

  • PillarC.OQS.Gates.CPTP inkl. DPI-Anschluss an RelativeEntropyHook.

C1 — Nicht-Markov default (Zwei-Zeit-Struktur)​

Arbeitsblöcke:

  • Definition einer Zwei-Zeit-Evolution als kompatible Familie von Kanälen (keine Semigroup).
  • Markov-Semigroup als Zusatzstruktur; GKSL als optionaler Generator-Layer (nicht Basis).
  • Symmetrie-Kompatibilität als Intertwiner-Gates (andocken an Core.SymmetryAction/DynamicsEquivariant).
DoD:

  • PillarC.OQS.NonMarkov + Gate-Modul, das Minimal-Kohärenzdiagramme prüft.

C2 — Tail-Elimination als Instrument/Kanal​

Arbeitsblöcke:

  • Hebe Update.TailEliminationDtN semantisch in ein Instrument: “System+Tail → effektiver Rand/System”.
  • Diagramm-Gates: Refinement-/Cutoff-Kohärenz (mindestens “Succ-Schritt” als Basis).
  • Explizite Verbindung zu BoundaryPorts und RegionNet (Ports verfeinern, Projektionen konsistent).
DoD:

  • PillarC.OQS.TailInstrument + PillarC.OQS.Gates.TailInstrument.
  • Ein Ende-zu-Ende-Minibeispiel: Approximant → Tail-Elim → effektive Daten, und die Pipeline ist funktorial kohärent.

C3 — Propagation (Lieb–Robinson) als optionaler, aber empfohlener Block​

Arbeitsblöcke:

  • OQS.LiebRobinsonHook konkretisieren, sobald ein konkretes Kanalmodell existiert.
  • Regime-/Skalenfenster-Modul: wann Markov/Glattheit zulässig ist (als explizite Filter-Interfaces, keine Behauptung ohne Filter).
DoD:

  • PillarC.OQS.Regimes + Gates, die “wenn Regime erfüllt, dann …” formal kapseln.

M3 — Pillar D: Thermal Interpretation / Thermodynamik (Semantik über B/C)​

D0 — TI-Semantik (lokale Observablen → Werte)​

Arbeitsblöcke:

  • Wertzuweisung als Erwartungswert-Funktional (über State/Algebra).
  • Streuungs-/Unsicherheitsfunktional als definierte Größe.
  • Mess-/Beobachter-Split als Interface: Auswahl Subsystem + Kanal (kein “Observer”-Axiom).
DoD:

  • PillarD.TI.Semantics + Gate-Modul, das Konsistenz von Restriktion/Einschluss prüft.

D1 — Gleichgewicht: KMS/Passivität als optionale Interfaces​

Arbeitsblöcke:

  • KMS-ähnliche Struktur als Interface über Zeittranslationen (die wiederum aus Pillar C kommen müssen).
  • Passivität/Free-energy-Monotonie als Gates (optional).
DoD:

  • Module existieren; keine Verpflichtung auf spezielle Definitionen, solange nicht eindeutig.

D2 — Nichtgleichgewicht default​

Arbeitsblöcke:

  • Entropieproduktion für nicht-Markov Prozesse: mehrere Kandidaten als Interfaces (explizit nebeneinander).
  • Skalenfensteranalyse als Regime-Module: wann “Temperatur” sinnvoll ist.
DoD:

  • PillarD.Thermo.EntropyProduction (mehrere Interfaces) + Gate-Modul pro Kandidat.

Langfristig (nach D): nur als Tracks, nicht als Next Milestones​

  • Gravitation / QG-Vergleich (Jacobson/Verlinde/QRE/Bianconi): erst sinnvoll, wenn B/C/D stabile Outputgrößen liefern (quasilokale Algebren, Kanäle, Entropieproduktion).
  • Standardmodell: Gauge/Matter/Dirac/Higgs existieren bereits als Pillar-A-Scaffolds (Gauge.*, Matter.*), aber der physikalische Gehalt (Universality, RG-Fenster, Anomalien, Phänomenologie) ist ein Langläufer.
  • Topologie / Simplicial-Track: Topology.CellComplex ist da; echtes Homologie-/Curvature-Harness bleibt langfristig und sollte an B/C/D-Ausgaben gekoppelt werden.

Operative Arbeitsweise (neu fixiert für B–D)​

  • Jeder Sub-Meilenstein bekommt ein Gate-Modul, das nur Interfaces importiert und die DoD maschinenprüfbar macht.
  • Jede Regime-Aussage (Markov, Glattheit, KMS, “quasi-stationär”) ist nur in einem eigenen Regime-Modul erlaubt.
  • Konkrete Modelle dienen als Testharness, nicht als ontische Setzung; Default bleibt: abstrakte Struktur + nachweisbare Instanzen in Skalenfenstern.
 
Zuletzt bearbeitet:

antaris

Registriertes Mitglied
Ich habe gerade vollständig die AQFT in Pillar B mit ChatGPT fertiggestellt!
Inkl. voller Haag-Kastler-Axiome und C*-Algebra, auf Basis von Pillar A und nur mittels Standardlibary mathlib.

Es war schon die Überprüfung/Vervollständigung "nach der ersten Fertigstellung". Jetzt ist es perfekt!

🚀
 

antaris

Registriertes Mitglied
Ich habe gestern festgestellt, dass die AI Teile von Pillar A trivial gesetzt hat. Von wegen alles abgeleitet. Ich habe eine lange Liste nachzuarbeiten aber es geht „nur“ um die Ableitung einiger aber nicht aller Größen. Die Definitionen und Theoreme müssen wahrscheinlich nicht wesentlich umgebaut werden, sodass das Konstrukt nicht zusammenfallen sollte.

Es bleibt viel Arbeit…
 

antaris

Registriertes Mitglied
@hampelhorst
https://www.physikerboard.de/ptopic,413722.html#413722
Gibt es die Möglichkeit nur eine diskrete Entropie in die Kontinuumsdynamik zu integrieren?
Das habe ich nicht behauptet und das war nicht mein Ziel die Kontinuumsdynamik zuerst zu implementieren. Ich verstehe nicht, wie man das überhaupt wollen kann, wenn wir doch alle wissen, dass das Kontinuum nicht fundamental sein kann, da dessen beschreibungen nur in einem Skalenfenster gültig sind -> alles hängt an der Raumzeit und die ist eben nicht allgemeingültig und bricht in den entsprechenden Regimen. Also warum sollte ich das in eine Theorie stecken, die genau diese Problematik umgehen soll?
Wenn du eine bessere Idee hast diese Problematik zu addressieren, dann benenne sie doch. Ich bin ja nicht dafür da, die Wünsche anderer zu erfüllen. Dass am Ende die Kontinuumsdynamik im gesamten Paket getroffen werden muss, steht doch außer Frage. Aber ich habe noch nie gesehen, dass ein Haus vom Dach aus gebaut wird...kann jeder so machen wer will, ich aber nicht.

Ich mach mal eine Vorhersage:

Bei Implemetierung einer Raumquantisierung wird das Hirarchieproblem zwischen Gravitation und elektroschwacher Wechselwirkung geknackt, weil genau 8,98755*10^16 m^2/s^2 ( c^2) zwischen Planckskala und elektroschwacher Skala vermitttelt und nicht irgendein dimensionsloserü Faktor! Was dann sekundär auch Natürlichkeit bestätigt.
Irgendetwas in der Art ja, vielleicht aber ich muss doch erstmal zu dem Punkt kommen, an dem das formalisiert werden könnten.


Nochmal: bisher ist nur abstrakt ein Fundament, die AQFT und OQS implementiert und dafür werden keine konkreten Dimensionsanalysen -> Größen und Einheiten benötigt...na und?
Alles andere ist Zukunftsmusik. Vieles ist als hook/gate implementiert, die erst noch gefüllt bzw. getroffen werden müssen (genau dein Wunsch).
Es kommt alles zur rechten Zeit aber die ist halt noch nicht.
Ich habe noch Jahre vor mir, in denen ich das weiterentwickeln kann und das werde ich auch machen.



@TomS
Empty vessels make the most noise.
Wenn’s leer ist, sollte es leicht sein, es sachlich zu widerlegen....
 
Zuletzt bearbeitet:

hampelhorst

Registriertes Mitglied
@hampelhorst
Ich verstehe nicht, wie man das überhaupt wollen kann, wenn wir doch alle wissen, dass das Kontinuum nicht fundamental sein kann, da dessen beschreibungen nur in einem Skalenfenster gültig sind -> alles hängt an der Raumzeit und die ist eben nicht allgemeingültig und bricht in den entsprechenden Regimen. Also warum sollte ich das in eine Theorie stecken, die genau diese Problematik umgehen soll?
Wenn du eine bessere Idee hast diese Problematik zu addressieren, dann benenne sie doch. Ich bin ja nicht dafür da, die Wünsche anderer zu erfüllen. Dass am Ende die Kontinuumsdynamik im gesamten Paket getroffen werden muss, steht doch außer Frage. Aber ich habe noch nie gesehen, dass ein Haus vom Dach aus gebaut wird...kann jeder so machen wer will, ich aber nicht.


Irgendetwas in der Art ja, vielleicht aber ich muss doch erstmal zu dem Punkt kommen, an dem das formalisiert werden könnten.


Nochmal: bisher ist nur abstrakt ein Fundament, die AQFT und OQS implementiert und dafür werden keine konkreten Dimensionsanalysen -> Größen und Einheiten benötigt...na und?
Alles andere ist Zukunftsmusik. Vieles ist als hook/gate implementiert, die erst noch gefüllt bzw. getroffen werden müssen (genau dein Wunsch).
Es kommt alles zur rechten Zeit aber die ist halt noch nicht.
Ich habe noch Jahre vor mir, in denen ich das weiterentwickeln kann und das werde ich auch machen.



@TomS

Wenn’s leer ist, sollte es leicht sein, es sachlich zu widerlegen....
@TomS sorry, überpaced!

@ antaris ich fahre jetzt erstmal in den Baumarkt :), auch wenn ich meinerseits sicherlich zu undurchsichtig und nervig war, diese Woche hat mir sehr viel gebracht, Danke dafür!

quantisierte Dunkle Energie, hätte als quantisierte Raum-Einheit, Freiheitsgrade die durch Entropie oder reziprok durch Information beschrieben werden. Man müsste in der Lage sein, eine Komrpimierung von Raum (allgemein Änderungen von Entropie) dann nur über diese Entropie/Information quasi mit sich selbst background independend abzubilden, wie das die ART mit der Raumzeitdynamik macht. Der einzige Unterschied wäre aber, dass meine Theorie bei Quantisierung des Raumes als DE eine eigene Raum-DE Dynamik besäße. Eine Änderung (z.B. Verdichtung von Entropie quasi von außen abgerastert werden muss, vor einem Koordinatensstem formuliert oder relativ formuliert werden muss. Würde in deiner Theorie die Gültigkeit der Entropie/Information bei entsprechender Skala auch irgendwann brechen? Die Basis dass man über Gültigkeit der Entropiebestimmung die Dynamik bestimmen kann sollte doch bleiben oder, und wenn diese Gültigkeit nicht bricht, ist das doch kontinuierlich?
 
Oben